1. Profilo aziendale
La società è stata fondata nel 1977 e ristrutturata in un'impresa privata nel 2003. È un produttore professionista di filati di abbigliamento di fascia alta, con 150.000 mandrini, 860 dipendenti, un'area vegetale di 170.000 metri quadrati e attività totali di 350 milioni di yuan. La società ha il diritto di gestire le esportazioni autooperate ed è una base boutique in fibra chimica cinese in fibra di fili, una base di produzione nazionale per la ricerca e lo sviluppo del filato e una base di sviluppo del filo verde differenziato nazionale.
Brand Yarn "Double Great" ha vinto i titoli del noto marchio cinese, prodotto nazionale senza ispezioni, prodotto famoso del marchio della provincia di Jiangsu e prodotto nazionale di acceso per utenti. La società ha attrezzature a livello internazionale e rotante a livello nazionale e ha introdotto i telai di disegno più al mondo, le macchine per la pettinatura, le macchine da rotazione, le macchine per l'avvolgimento automatico e le macchine a doppia torsione, un set completo di strumenti di ispezione e test uster e metodi di test completi. Ha superato la certificazione CNA e la certificazione Uster. Produce principalmente filati miscelati a rotazione e differenziati come cotone, poliestere, viscosa, acrilico, poliestere riciclato, viscosa ecologica, modale, tencel, ecc. La compagnia si trova al n. 191, Shuanglou Road, città di Qutang, città di Hain, città di Jiangsu.
La società ha istituito un centro di innovazione tecnologica nazionale tessile, un centro tecnologico provinciale, un centro di ricerca tecnologica provinciale e un centro di progettazione industriale provinciale. Ha sviluppato 50 nuovi prodotti a livello provinciale o superiore, di cui 3 hanno ricevuto nuovi prodotti nazionali; 5 sono stati premiati premi per l'innovazione tessile provinciale; 1 hanno ricevuto prodotti ad alta tecnologia provinciale; 17 Le tecnologie di processo hanno ricevuto i brevetti di invenzione nazionale; 10 hanno ricevuto i brevetti del modello di utilità nazionale; E più di 10 prodotti sono stati assegnati premi provinciali, municipali e di scienze e tecnologie della contea. Tra questi, la tecnologia del processo di produzione di "filato miscelato in poliestere cationico" ha ricevuto un brevetto di invenzione nazionale; Il nuovo prodotto "Nano antibatterico in poliestere miscelato" ha colmato il divario interno, i risultati della ricerca hanno raggiunto il livello interno e hanno vinto il Provincial Textile Technology Innovation Award; Il nuovo prodotto "Aircell Yarn" ha colmato il divario interno, i risultati della ricerca hanno raggiunto il livello avanzato internazionale e ha vinto il premio provinciale di innovazione tecnologica tessile, prodotti ad alta tecnologia provinciale e premio per la scienza e la tecnologia municipale. Ha presieduto la redazione di 1 standard nazionale, 9 standard del settore e 5 standard di gruppo.
L'azienda presta attenzione alla gestione della qualità del prodotto, all'ambiente ecologico e alla costruzione di salute e sicurezza sul lavoro. Durante lo sviluppo costante, la società tiene il passo con i tempi, aderisce allo sviluppo verde e ha un basso inquinamento e un basso consumo di energia nel processo di produzione. Ha superato la qualità, l'ambiente, la salute del lavoro, la sicurezza e la misurazione e la certificazione del sistema di gestione dell'energia. Ha vinto successivamente l'impresa nazionale rispettosa del contratto e degno di credito, l'impresa del modello nazionale delle relazioni di lavoro armoniose, il premio per l'innovazione della tecnologia di riduzione dell'energia tessile e dell'abbigliamento della Federazione dell'abbigliamento e del premio di efficienza del settore tessile nazionale, il premio di efficienza nazionale di efficienza del tessile, il National Testelse Efficience Efficience Efficience Efficience Efficience Efficience Efficience Efficience Efficience, il National Testerpises, il National Testeprises, il National Testeprises Textile Efficience Award, Enterprise che risparmia l'acqua, unità civile provinciale, impresa provinciale ad alta tecnologia, unità avanzata di gestione delle prestazioni provinciali, impresa per il risparmio energetico della città di Nantong, Enterprise Integrity, City Industry-University-Research Dimostration Enterprise e altri onori.
La società aderirà sempre alla strategia di sviluppo di "stabilire parametri di riferimento e produrre prodotti di alta qualità", seguire il percorso di sviluppo di "professionalizzazione, differenziazione e tecnologia", costruire piattaforme di ricerca e sviluppo tecnologiche, piattaforme di integrazione delle risorse, piattaforme di aggregazione di talenti e di espansione del marchio.
2. Protezione dei diritti e degli interessi dei dipendenti
1. Impieghi i lavoratori in conformità con la legge e proteggono i diritti del lavoro e gli interessi dei dipendenti
La Società ha formulato un sistema di gestione del lavoro e del personale basato sul diritto del lavoro e sul diritto dei contratti di lavoro e su altre leggi e regolamenti per regolare il reclutamento dei dipendenti, la formazione, le prestazioni di stipendio e assicurative, la firma e la risoluzione di contratti di lavoro, orario di lavoro e vacanze. Aderire al concetto di "Money Disperpases People Get", ha messo le relazioni tra i due nel posto giusto, formano una stretta partnership con i dipendenti e ha permesso alla maggior parte dei lavoratori di godere di maggiori risultati di riforma e sviluppo. Il direttore generale dell'azienda scrive l'obiettivo di aumentare il 5% dell'obiettivo di lavoro ogni anno e può superare la crescita target predeterminata ogni anno. Sebbene sia stato influenzato dall'epidemia nel 2021, la società ha comunque aumentato il reddito salariale dei dipendenti del 6,5%. La società formula ragionevolmente gli standard salariali per ciascuna posizione e sollecita pubblicamente le opinioni dei dipendenti. Il 20 di ogni mese, lo stipendio mensile completo dei dipendenti viene depositato nella scheda salariale di ogni persona in tempo. Non ci sono stati arretrati o detrazioni dei salari dei dipendenti nei 46 anni da quando è stata istituita la fabbrica. La Società gestisce cinque assicurazioni sociali e fondi di previdenza per tutti i dipendenti del contratto e paga le tasse di assicurazione sociale per intero e in proporzione ogni mese in stretto conformità con i requisiti delle leggi e dei regolamenti. Le dipendenti femminili rappresentano il 70% dei dipendenti dell'azienda. L'Unione del Lavoro ha istituito un comitato per donne, responsabile della protezione speciale del lavoro per le donne dipendenti, che emette indennità speciali alle dipendenti femminili, organizzando esami sanitari per dipendenti, due proiezioni di cancro per donne e esami di salute sul lavoro ogni anno, comprendendo regolarmente anomalie negli esami fisici dei dipendenti e stabilendo un sistema ERP di record sanitaria per facilitare la gestione della distinta dei dipendenti.
Concentrati sugli investimenti intellettuali e soddisfa i diritti di apprendimento culturale dei dipendenti. La società implementa vigorosamente il "progetto di formazione per tutta la vita dei dipendenti" per offrire a tutti i dipendenti l'opportunità di crescere e svilupparsi. Con il corriere di "creare un'impresa orientata all'apprendimento e sforzarsi di diventare dipendenti basati sulla conoscenza", la società fornisce una formazione multilivello, multi-categoria e diversificata per i dipendenti. La società mantiene relazioni cooperative a lungo termine con l'Università di Donghua, l'Università di Jiangnan, l'Università di Nantong, l'Università professionale di Nantong e altre istituzioni e implementa i metodi di collegamento a scuola di fabbrica, formazione fuori sede, formazione aziendale e lezioni di fattoria per fornire lezioni di conoscenza professionale per le backbone della gestione della tecnologia di produzione. Ha successivamente aperto 11 corsi di formazione professionale in ingegneria tessile, tessitura, macchinari, elettronica, aria condizionata, applicazione di computer, ecc. Durante il periodo di studio, i dipendenti riceveranno salari completi e rimborsano le tasse e le spese varie. Ogni anno, si tiene una competizione di competenze operative per selezionare i primi dieci pacesetter ed esperti operativi dei lavoratori in prima linea e la società organizza viaggi per i vincitori. L'azienda supporta l'autocontrollo dei dipendenti e ha una raccolta di oltre 30.000 libri. Tutti i libri di autoapprendimento acquistati dai dipendenti vengono rimborsati. Due dipendenti hanno conseguito la laurea post-laurea in tecnologia tessile e la progettazione meccanica e l'automazione attraverso lo studio autonomo.
Attuare rigorosamente le leggi e i regolamenti sulla sicurezza e sulla salute del lavoro per proteggere i diritti della vita e della salute dei dipendenti. Negli ultimi anni, la società ha investito oltre 30 milioni di yuan per introdurre attrezzature avanzate come macchine per l'avvolgimento automatico e macchine lunghe Qingze e ha aumentato il rinnovamento di nodi di filato fine, il che ha notevolmente ridotto l'intensità del lavoro dei lavoratori. Ha investito oltre 10 milioni di yuan per installare nuove strutture di rimozione della polvere e aria condizionata per migliorare l'ambiente di lavoro. A partire dalla più piccola formazione dettagliata della camminata sicura e civile dei dipendenti, è costato 80.000 yuan per creare e dipingere segnali stradali sulle strade dell'azienda per educare i dipendenti a guidare in modo civile e migliorare la consapevolezza della sicurezza del traffico. I leader ed esperti della Federazione dei sindacati di All-Cina e funzionari del progetto della Japan International Foundation hanno visitato molte volte i lavori della nostra azienda sulla sicurezza della produzione e sulla protezione del lavoro e lo hanno affermato pienamente.
2. Uguale consulenza e rispetto per i diritti di gestione democratica dei dipendenti
Aderiremo sempre al principio orientato alle persone, prendiamo "arricchire la società e arricchire i dipendenti" come nostro valore comune, prendono l'efficienza aziendale e l'aumento del reddito dei dipendenti man mano che il nostro obiettivo comune e aderiscono ai "tre costumi" nel processo di sviluppo aziendale, vale a dire le questioni importanti, più spesso sono sottoposte a dipendenti. Forma "quattro meccanismi", vale a dire: un meccanismo di gestione democratica, partecipazione democratica e supervisione democratica dei dipendenti con la conferenza rappresentativa del personale come forma di base; un meccanismo per coordinare le relazioni di lavoro con pari consulenza e firma contratti collettivi e contratti di lavoro individuali come forma di base; e un meccanismo di protezione dei dipendenti con "cinque assicurazioni" come forma di base. Sulla base del sistema di conferenze rappresentative del personale, con la divulgazione degli affari di fabbrica come piattaforma e con la raccolta delle proposte come vettore, i dipendenti sono incoraggiati a prendersi cura attivamente dello sviluppo, dello sviluppo di supporto e dedicarsi allo sviluppo. La saggezza e la forza dei dipendenti sono congiuntamente condensate nello sviluppo dell'impresa e diventano la forza principale per lo sviluppo armonioso dell'impresa. Uno o due mesi prima del rinnovo del contratto di lavoro, la società conduce in modo completo la revisione delle quote e il miglioramento e la negoziazione dei salari dal basso verso l'alto. Con la partecipazione di tutti i dipendenti, almeno due discussioni e consultazioni sono rese pubbliche e il tasso di firma del contratto di lavoro dei dipendenti, il tasso di copertura assicurativa, il tasso di crescita dei salari e il tasso di clock tempestivo sono "quattrocento per cento". Implettiamo affari di fabbrica aperti, insistono sull'apertura nelle principali decisioni aziendali, l'apertura negli acquisti di materiali sfusi, l'apertura nelle principali offerte di progetti di ingegneria, l'apertura nella distribuzione e i benefici salariali, l'apertura nella selezione e l'assunzione di personale di gestione funzionale, l'apertura nei premi e le punizioni, l'apertura nella selezione per l'apprendimento e la formazione e l'apertura in prestiti per l'innovazione avanzata. Nominiamo le persone in base ai loro meriti e rendono pubblici premi e punizioni. Sono state formate buone relazioni cooperative tra gli azionisti e partenariati stretti tra tutti i dipendenti.
3. Migliorare l'organizzazione e mantenere relazioni di lavoro armoniose e stabili
La società ha istituito un ufficio di gestione del credito e un ufficio di gestione legale e un meccanismo di mediazione basato sull'Unione e sull'amministrazione. Ha organizzato il personale per studiare e allenarsi su leggi e regolamenti come la legge sul contratto di lavoro, la mediazione delle controversie sul lavoro e la legge arbitrale della Repubblica popolare cinese e la legge di mediazione della Repubblica popolare cinese. Ha inoltre istituito un comitato di mediazione delle controversie sul lavoro e un comitato di mediazione popolare per fornire assistenza legale ai dipendenti per salvaguardare i propri diritti in conformità con la legge. L'azienda si prende cura dei dipendenti bisognosi e estende la cultura armoniosa alla cultura familiare. La Società assegna ogni anno un fondo speciale al conto sindacale per istituire un fondo per gli aiuti di investimento per i dipendenti bisognosi e fornire assistenza vivente ai dipendenti bisognosi. I fondi di assistenza annuali per i dipendenti bisognosi sono più di 100.000 yuan e le spese mediche sono rimborsate per oltre 200.000 yuan. La società ha lanciato il programma "Golden Autumn Aid", donando oltre 200.000 yuan in borse di studio universitarie per i bambini dei dipendenti bisognosi e oltre 30.000 yuan in assistenza sociale per la scuola. La società svolge il "progetto di calore" ogni festival di primavera e i leader senior dell'azienda visitano e confortano più di 30 famiglie di dipendenti bisognosi. L'azienda fornisce servizi a servizio completo per i bambini dei dipendenti per andare a scuola. Per le scuole superiori elementari e junior, la società organizza i dormitori singoli per loro, fornendo un ambiente di vita tranquillo e conveniente. Per i dipendenti nel terzo anno di junior liceo o il terzo anno di liceo, la società organizza i turni diurni il più possibile o concede loro un congedo annuale, in modo che i dipendenti abbiano il tempo sufficiente per prendersi cura dei propri figli. La società si impegna a creare condizioni per i bambini dei dipendenti per avere successo. Attraverso servizi ponderati, i dipendenti possono lavorare con tranquillità. La società è stata classificata come un'impresa modello nazionale con relazioni armoniose del lavoro.
3. Proteggi i diritti e gli interessi di clienti e fornitori
1. Protezione dei diritti dei clienti
Concentrandosi sugli obiettivi strategici, l'azienda aderisce alla filosofia aziendale di "utilizzare la gestione rigorosa, girare il filo di qualità e scalare i clienti di fascia alta", prende "marchi elevati, alta qualità, alta premium e elevata viscosità" come consegne di alta qualità, alte qualità " "Marketing espositivo, marketing del passaparola, marketing di ricerca tecnica, marketing della conoscenza, marketing di valore, marketing di rete" e altri metodi e utilizzano i "trenta articoli delle linee guida del servizio dell'azienda" per far conoscere ai clienti la qualità, riconoscere lo scopo, confrontare i benefici, la consegna rapida e il più a loro agio ", stabilire una società più comoda e di manutenzione, stabilire un modello di marketing altamente competitivo e di manutenzione e di manutenzione della competizione e di manutenzione, a stabilire un modello di marketing e di mantenimento altamente competitivo e di manutenzione della competizione e di manutenzione della competizione e di manutenzione di una competizione e di manutenzione, a un modello di marketing e formare una competizione e di manutenzione di una competizione e di manutenzione, a una conversazione più a proprio agio", stabilisci un modo più a proprio agio " Sviluppo comune dei clienti e dell'azienda.
1. Vinci i clienti con marketing distintivo e servizi innovativi
Standardizzare i processi del servizio clienti per soddisfare e superare le aspettative dei clienti fornendo una buona qualità del prodotto e servizi ponderati e umani.
La società ha istituito 30 linee guida per il servizio clienti con la filosofia aziendale di "utilizzare la gestione più rigorosa, girare il filo e scalare i clienti". Personnel di dirigenti guidato dal presidente e dal direttore generale, visitare i clienti strategici e chiave ogni trimestre per comprendere le esigenze dei clienti. Ascolta le opinioni dell'alta dirigenza dei clienti e migliora l'amicizia reciproca. Ogni anno, attraverso varie forme di filati internazionali e domestici, abbigliamento, mostre in tessuto, fiere degli ordini e associazioni dei clienti, la comprensione reciproca tra clienti e clienti, i clienti e l'azienda è migliorata e le opinioni generali e i sentimenti dei clienti, nonché le tendenze di sviluppo del settore, sono ulteriormente crastrate. Il personale commerciale visita regolarmente i clienti dell'azienda. Questo metodo ottiene le informazioni dirette e ha un ruolo importante nel promuovere il miglioramento della tecnologia e dei servizi di produzione dell'azienda. Siamo ansiosi di ciò di cui i clienti sono ansiosi e pensano a ciò che i clienti pensano. Quando la data di consegna dei clienti è davvero urgente, gestiremo questioni speciali e daremo la priorità a ogni percorso. Aiutare i clienti a risolvere i problemi, creare valore per i clienti e migliorare la fedeltà dei clienti. Le buone relazioni con i clienti aumentano il numero di ordini ripetuti dei clienti, in modo che i prodotti dell'azienda siano attivamente raccomandati dai clienti. Le buone relazioni con i clienti e il passaparola sono diventati il modo per promuovere l'azienda.
2. Gestire i clienti per categoria e concentrati sulla manutenzione
① Manutenzione della classificazione
Gestione della manutenzione della classificazione dei clienti
② Management degli archivi
La società ha stabilito file elettronici dei clienti, comprese le informazioni di base dei clienti (forma aziendale, attività, stato del credito, ecc.), Informazioni sui caratteristici dei clienti (varietà di prodotti, specifiche, canali di vendita, ecc.) E requisiti di materia prima dei clienti (volume della domanda, varietà, specifiche, requisiti di qualità, ecc.). Dopo ogni sondaggio o contatto con i clienti, il personale di vendita raccoglierà prontamente le informazioni dei clienti e le memorizzerà nei file dei clienti e analizzerà le informazioni sui clienti esistenti, sui clienti dei concorrenti e sui potenziali clienti e le forniranno al dipartimento di ricerca e sviluppo del prodotto. Per i clienti strategici e i clienti chiave, oltre alle informazioni di cui sopra, ci concentriamo anche sulla raccolta di informazioni personalizzate dai loro decisori, supervisori tecnici e supervisori per l'acquisto e stabiliamo connessioni approfondite e canali di comunicazione assumendole come consulenti tecnici.
③ Manutenzione gerarchica
l Per clienti strategici e clienti chiave, le funzionalità del servizio dell'azienda sono:
Stabilire manager regionali o personale di vendita a tempo pieno per fornire servizi. Attraverso un sistema di assistenza pre-vendita completo, vendite e post-vendita, in particolare il rafforzamento dei servizi tecnici, possiamo soddisfare e superare le aspettative dei clienti e consolidare le relazioni con i clienti.
La società invita regolarmente i rappresentanti di clienti strategici e clienti chiave a visitare l'azienda e promuovere soluzioni di sistema di gestione avanzate.
Ad eccezione di clienti strategici e clienti chiave, l'azienda cerca di soddisfare le esigenze di altri clienti.
L Per i clienti generali, rafforziamo la gestione interna per fornire prodotti e servizi con qualità e quantità garantite e alta efficienza.
l La società ha inoltre stabilito file di potenziali clienti e ha effettuato una promozione del marchio mirata.
3. Rafforzare i servizi e creare valore per i clienti
① Vantaggi del prodotto
La filosofia dell'azienda non è semplicemente quella di vendere prodotti, ma di vendere valore e servizi e fornire ai clienti prodotti a valore per soldi, come mostrato nella Figura 3.3.2.1-1. Il prezzo dei prodotti dell'azienda è uno o duemila yuan/tonnellata più costosa di quello dei concorrenti e ha i suoi vantaggi: conta e rapporto accurati di filati, un alto tasso di completamento, alta efficienza di produzione per i clienti, bassa perdita di prodotti, elevata tasso di prodotti, tintura brillante, molti ordini ripetuti dai clienti e bassa perdita da scrapping di abbigliamento, ecc.
② concetto di servizio "quattro uniformi"
Con il problema come guida, il presidente ha convocato il senior management team per formulare la strategia "due obbedienza" di "prodotti obbediscono alla domanda di mercato, la qualità obbedisce alle esigenze dei clienti" in modo tempestivo e ha reso le regolamenti rigidi "quattro uniformi": se il cliente solleva un'obiezione di qualità, forniremo un servizio porta a porta entro 24 ore nella provincia e entro 48 ore al di fuori della provincia. In secondo luogo, se è richiesta una prova, non importa quanto, consegneremo le prove alla porta. In terzo luogo, durante il periodo del contratto, se il prezzo delle materie prime aumenta, lo eseguiremo secondo il contratto e non ne pentiremo mai. In quarto luogo, quando i clienti hanno bisogno di noi per testare nuovi prodotti per loro, non importa quanto sia difficile o quanto collaboreremo nello sviluppo. La società ha attualmente oltre 4.000 utenti e un volume commerciale annuale di oltre 30.000 transazioni. Nel corso degli anni, i clienti sono stati molto fiduciosi nella nostra azienda.
4. Procedure di sondaggio di soddisfazione e fedeltà
La società conduce regolarmente sondaggi sulla soddisfazione dei clienti e sulla fedeltà sotto forma di questionari ogni anno, formando un sistema di soddisfazione del cliente e fedeltà per l'azienda.
Il sondaggio sulla soddisfazione del cliente include aspetti come prodotti (leadership tecnologica, stabilità, packaging), consegna (puntualità), servizio (velocità), termini del contratto di acquisto e di vendita e confronto con i concorrenti. La fedeltà dei clienti indaga principalmente sulla volontà dei clienti di effettuare acquisti ripetuti, raccomandare ad altri di acquistare, aumentare il volume degli acquisti, essere disposti ad acquistare anche se il prezzo aumenta moderatamente e continuare a prestare attenzione alla società e ai nuovi prodotti. Il tasso di recupero del questionario deve essere superiore all'80%. La media ponderata viene presa per ogni articolo e vengono conteggiate le domande sollevate dai clienti. Secondo l'importanza e la soddisfazione, viene compilata e notificata una "relazione di soddisfazione e lealtà" ai dipartimenti pertinenti della Società e ogni dipartimento pertinente è tenuto a proporre piani di miglioramento e nodi temporali. L'ufficio del direttore generale dell'azienda è responsabile del seguito dei progressi e degli effetti dei miglioramenti in sistemi, processi, personale, formazione, ecc. In vari dipartimenti.
5. Usa soddisfazione e lealtà per implementare miglioramenti
I modi principali per l'azienda di raccogliere informazioni sulla soddisfazione e l'insoddisfazione dei clienti sono: accettare i reclami dei clienti, comunicare direttamente con clienti, questionari e dati analitici e i risultati della ricerca del settore (come l'analisi comparativa dei volumi degli ordini dei clienti durante lo stesso periodo e la qualità dei prodotti di riferimento e dei concorrenti).
La società traccia e comprende principalmente le opinioni e i suggerimenti dei clienti su prodotti, servizi e transazioni attraverso i seguenti metodi.
① Visite regolari
La società ha formulato il "metodo di gestione della visita utente" e ha organizzato il personale di produzione, vendite e ricerca per visitare diversi gruppi di clienti in base al piano. Attraverso attività di visita istituzionalizzate e standardizzate, l'azienda comprende le opinioni e i suggerimenti dei clienti e la pertinente record del personale di gestione, organizzare, migliorare e dare feedback.
② Exchange di conferenza
Comunicare con i clienti attraverso le vendite, le riunioni tecniche e di altro tipo e ascolta le loro opinioni e requisiti.
Ogni anno, la società partecipa attivamente a varie attività organizzate dall'industria e dalle associazioni, come mostre di filati, riunioni di promozione standard, riunioni di scambio tecnico, ecc.
③ Attività di qualità
La società organizza tecnici di qualità della produzione per visitare regolarmente il mercato, comunicare e formare con i clienti, comprendere l'utilizzo del prodotto in loco e ascoltare le opinioni dei clienti.
④ Riunione di matchmaking di produzione e marketing
Le riunioni di docking di produzione e marketing si svolgono ogni trimestre. Il marketing fornirà feedback alla produzione sulla soddisfazione dei clienti e questioni specifiche di preoccupazione e produzione fornirà feedback al marketing sulle recenti condizioni di produzione e le caratteristiche degli indicatori dei prodotti correlati, in modo che il personale di marketing possa prestare attenzione alla corrispondenza delle esigenze dei clienti durante il processo di vendita.
⑤ Servizi di test
La società è un'agenzia di test accreditata dall'Associazione industriale, con un set completo di strumenti di test Uster e laboratori di test di temperatura e umidità costante. Mantiene inoltre relazioni cooperative con istituzioni autorevoli come Nantong Fiber Testing Institute per condurre rapidi test e monitoraggio della qualità e dell'uso di nuovi prodotti per soddisfare le esigenze dei clienti nella massima misura possibile.
Adottando i metodi di cui sopra, le informazioni con il tasso di feedback dei clienti sono: i clienti riflettono generalmente di essere soddisfatti della stabilità di qualità dei prodotti dell'azienda, della tempestività della consegna del prodotto e del servizio del personale.
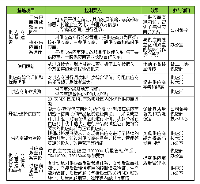
2. Protezione dei diritti e degli interessi dei fornitori
1. Gestione dei fornitori
La società ha stabilito partenariati strategici con i principali fornitori e classifica e gestisce i fornitori secondo la regola dei tre.
I principali fornitori sono: Sinopec Yizheng Chemical Fiber Co., Ltd., Tangshan Sanyou Co., Ltd., Xinjiang Production and Construction Corps n. 3 Divisione Agricultural Division e Marketing Cotton and Linen Corporation, Shandong Yamei Technology Co., Ltd., ecc. E le loro forniture per 80% del totale della società.
Requisiti a due vie tra l'azienda e i suoi principali fornitori
La società presta particolare attenzione al rapporto con i fornitori e ha identificato i principali fornitori e partner. Al fine di promuovere la cooperazione a lungo termine, il miglioramento reciproco e lo sviluppo vantaggioso tra le due parti, esegue principalmente i seguenti aspetti.
2. Misure di implementazione degli appalti
Secondo la pianificazione del processo di approvvigionamento, l'implementazione del processo di approvvigionamento è organizzata da due aspetti: processo aziendale di approvvigionamento e processo di gestione dei fornitori.
Misure di implementazione del processo di approvvigionamento
3. Stabilire una partnership strategica per massimizzare gli interessi di entrambe le parti
Al fine di ridurre al minimo il costo del processo di approvvigionamento, la Società ha tenuto una riunione di approvvigionamento per identificare il costo complessivo del processo di approvvigionamento, tra cui principalmente: ciclo di approvvigionamento, costo delle materie prime, costi di trasporto, ecc. E approvvigionamento nazionale, negoziazione, offerta e confronto dei prezzi per garantire che il costo delle materie prime sia stabile e diminuendo.
4. Incentivi alla valutazione dei fornitori
Al fine di ottenere indicatori di prestazione come il tasso di qualificazione di qualità delle materie prime acquistate e il ciclo di approvvigionamento di materie prime, il processo di approvvigionamento è progettato da due aspetti: processo aziendale di approvvigionamento e processo di gestione dei fornitori, basato sul software ERP e in conformità con il principio di "cooperazione stabile a lungo termine e win-win".
Utilizzare misure di valutazione e incentivi per i fornitori per promuovere l'auto-miglioramento e il miglioramento continuo dei fornitori; Introdurre risorse dei fornitori di alta qualità attraverso lo sviluppo e la costruzione dei fornitori, migliorare la scala di produzione e il livello di gestione dei fornitori esistenti, ridurre i costi di approvvigionamento e migliorare la competitività della catena di approvvigionamento. .

